




















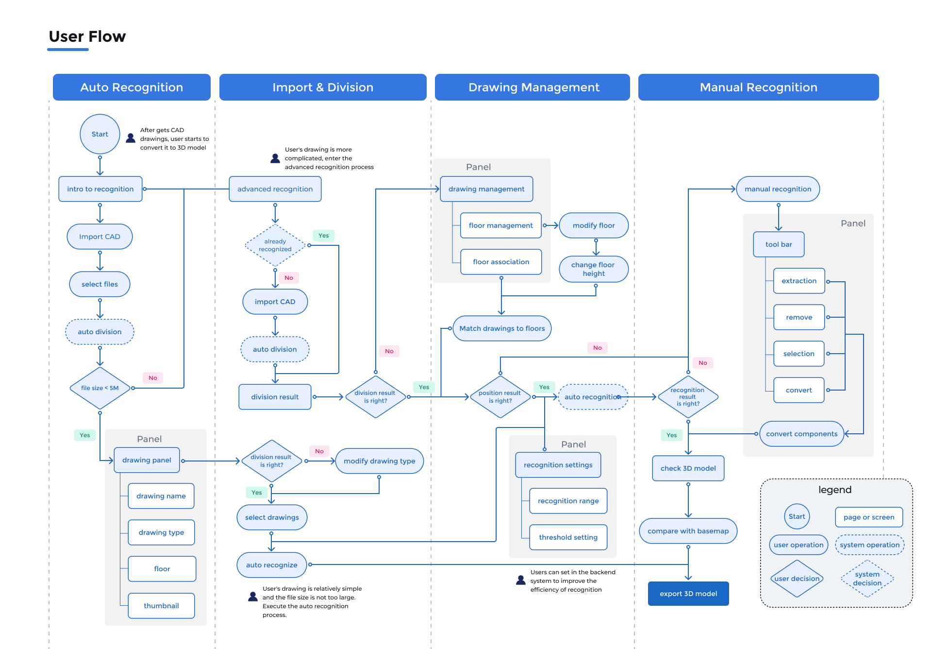
Before importing the drawings, the user is informed about the capabilities and precautions of the product. After the import, the onboarding of newcomers is completed by a step-by-step tutorial. Immediately after the user completes the tutorial, all the divided drawings are displayed to get user's approval of the product.

The recognition phase is a lengthy process, but it is very important and central to the realization of the product function. By providing information step by step, depending on the operation, user interference with irrelevant information is minimized. For example, only when the recognition function is triggered, the layer management panel is displayed on the right side to show the corresponding content.

After generating the components, system automatically switches to the 3D interface, and displays the rendering results as an "Aha" moment to lead the user's emotions to a peak. The operation of division, recognition and model viewing is designed in a common environmental architecture that reduces design breakpoints and protects the user's sense of immersion.


